《明日特攻队》作为一款非常好玩的末日题材打丧尸爽游,自然少不了众多天赋异禀的特色英雄。游戏内主要有输出类、坦克类、辅助类三大类型英雄,各位特攻队长可以根据玩法的不同,灵活运用各种英雄的特点,自由组合出战的队伍。
接下来就让土豆哥带大家一起了解下,本期出场的特攻英雄-汤泉武士·一心。
特攻英雄-汤泉武士·一心
英雄名称: “汤泉武士”一心
英雄定位:坦克
初始品质:史诗
英雄背景:
一心曾经是一名温泉店的老板,也是一名剑道爱好者。现在他成了基地不可或缺的战力,唯一的弱点就是不会游泳,但是在装备了游泳圈后,我们有理由相信他是无敌的了!
英雄特色:远距离高爆发群体伤害,剑气风暴击退敌人
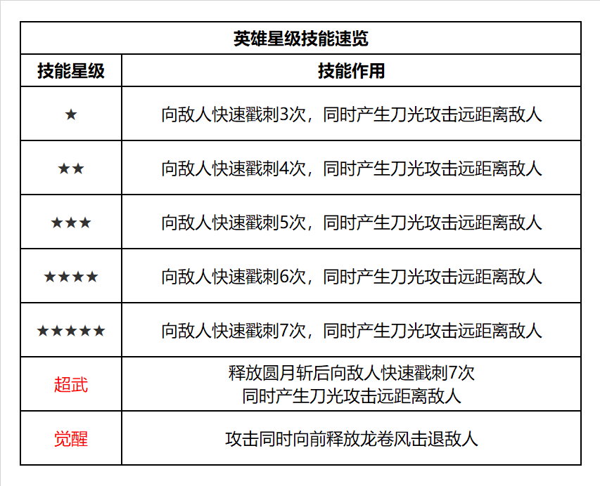
天赋预览:
技能效果:



进化属性:当英雄进化到特定品级后,将解锁对应进化属性

英雄品鉴:
一心,一位在剑道上天赋异禀的武士,快速出击、超高爆发,杀敌与无形!
当面临大量小怪围攻时,高速的输出频率,超高的暴击伤害,让一心能快速秒杀前方的丧尸。
局内战斗技能升级后,还能远距离释放龙卷风,击退前方之敌;同时释放圆月斩,还可大范围杀伤四周之敌。
不论是主线闯关打群怪,还是单挑BOSS,或是挑战带一群小弟的世界BOSS等玩法,高暴击、高爆发单体和群体输出都给力的一心,绝对不会让你失望,非常值得拥有和培养~
以上就是本期特攻英雄【汤泉武士·一心】的特色介绍。
接下来,请期待土豆哥更多好玩的、搞怪的、专业的、一本正经胡说八道的精彩爆料哦~